西格玛医学官方网站
  • 首页
  • 解决方案
    器械临床试验 注册人制度 医学监查 质量管理体系 注册服务 法规事务 器械SMO 第三方稽查 数据管理 生物统计 国际注册
  • 医械资源
    法律法规 指导原则 标准体系 行业规范 知识问答
  • 新闻资讯
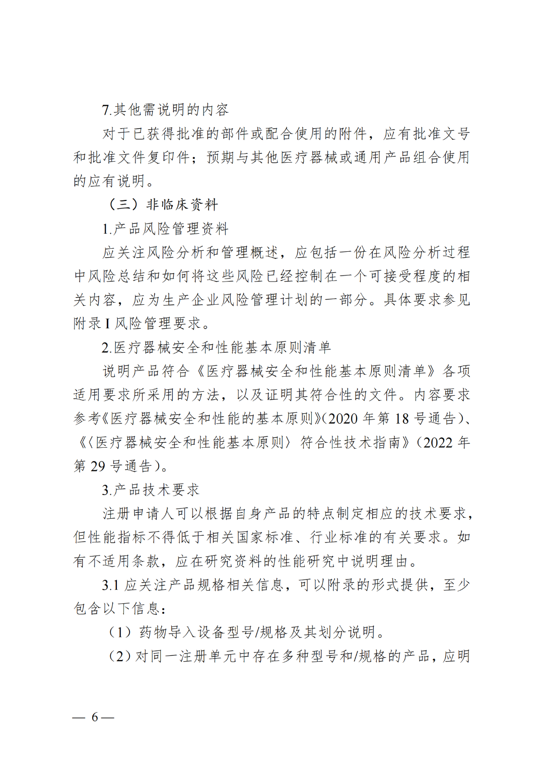
    公司动态 行业资讯 媒体报道 西格洞察
  • 关于我们
    公司简介 公司荣誉 公司文化 公司优势
  • 联系我们
    加入我们 商务合作
|
首页 > 新闻资讯 > 行业资讯

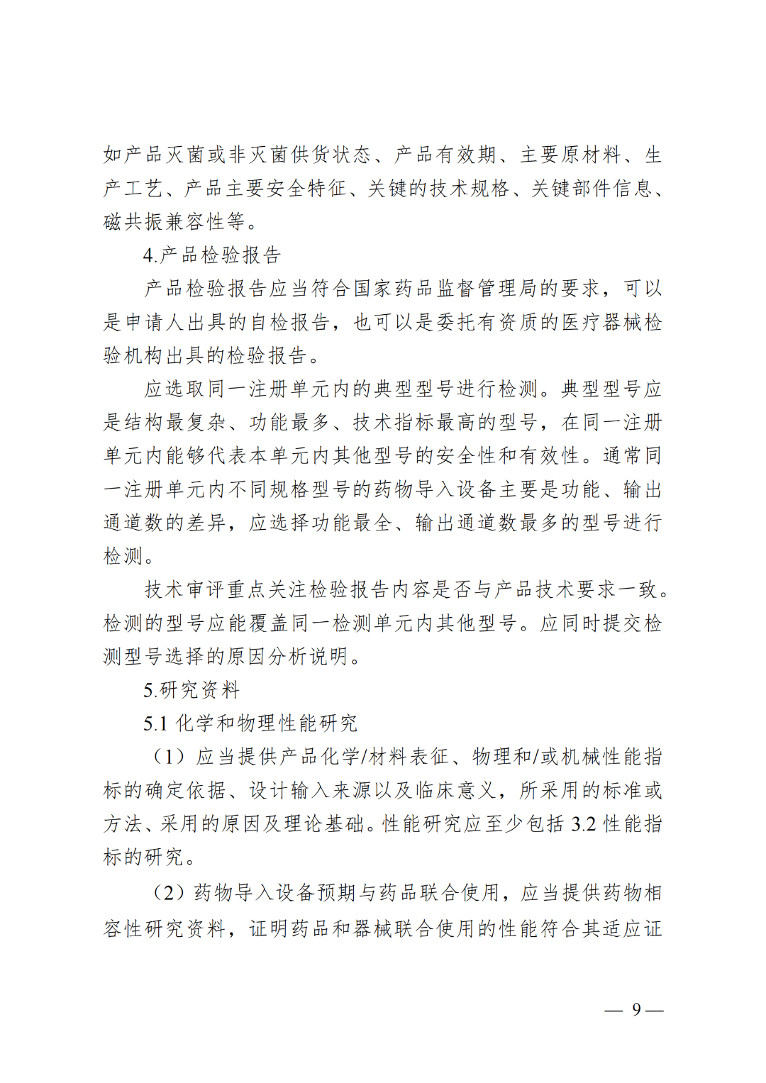
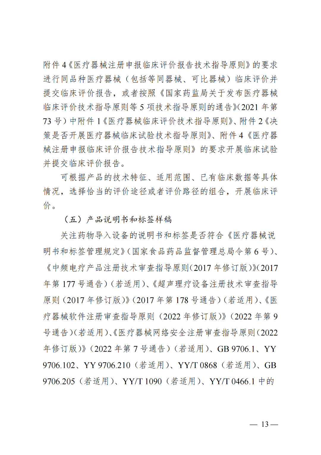
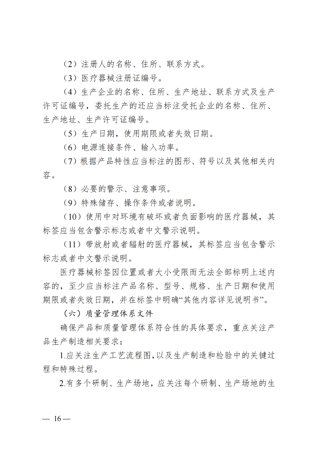
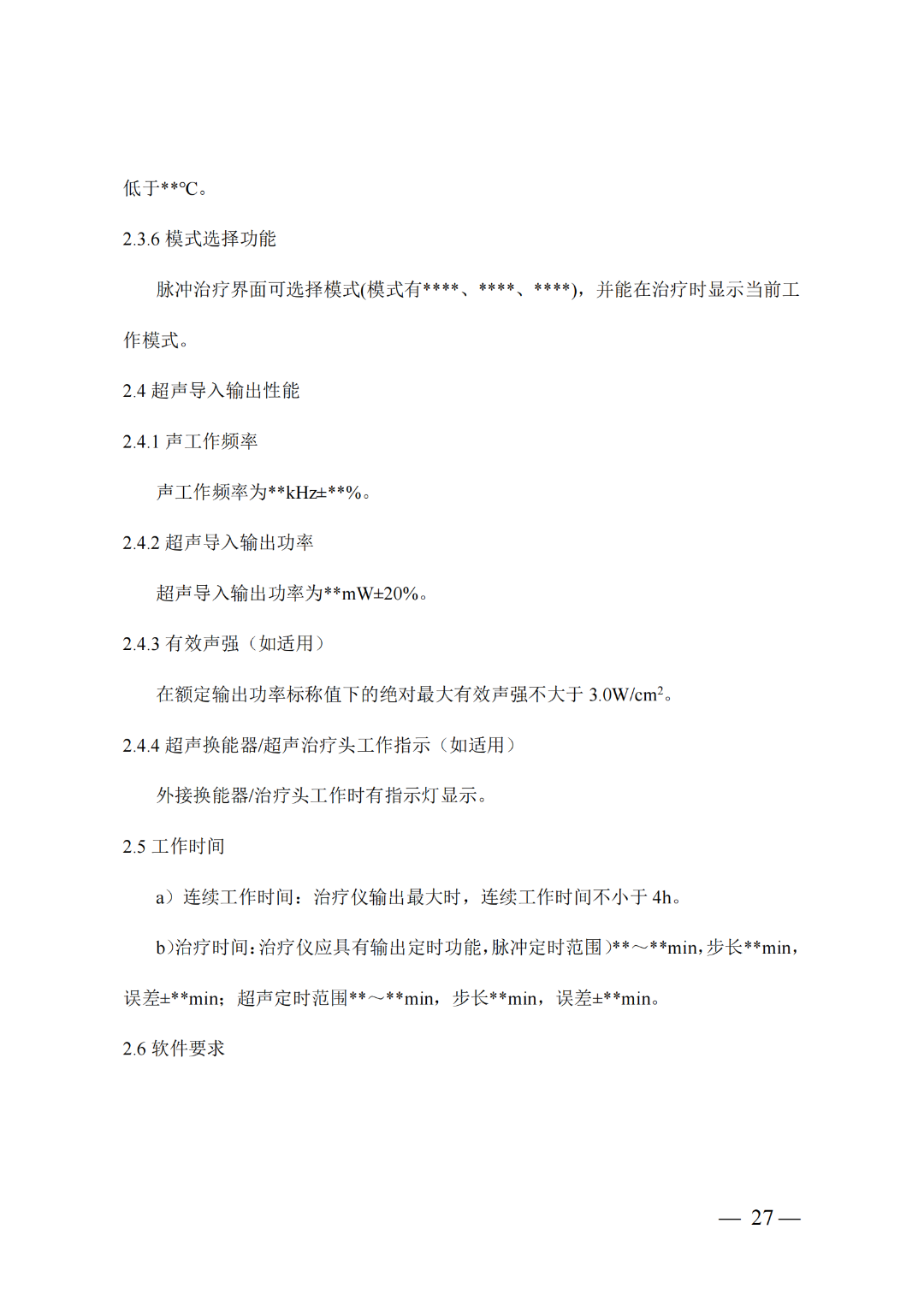
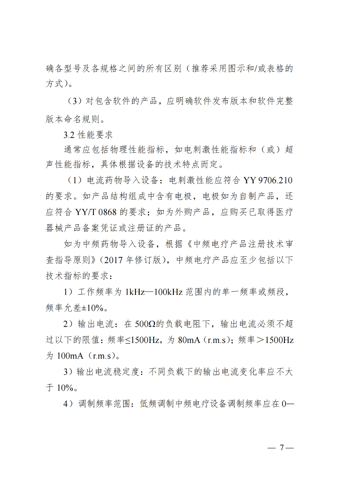
江苏省药物导入设备技术审评要点

作者:小编 更新时间:2025-08-28 点击数:

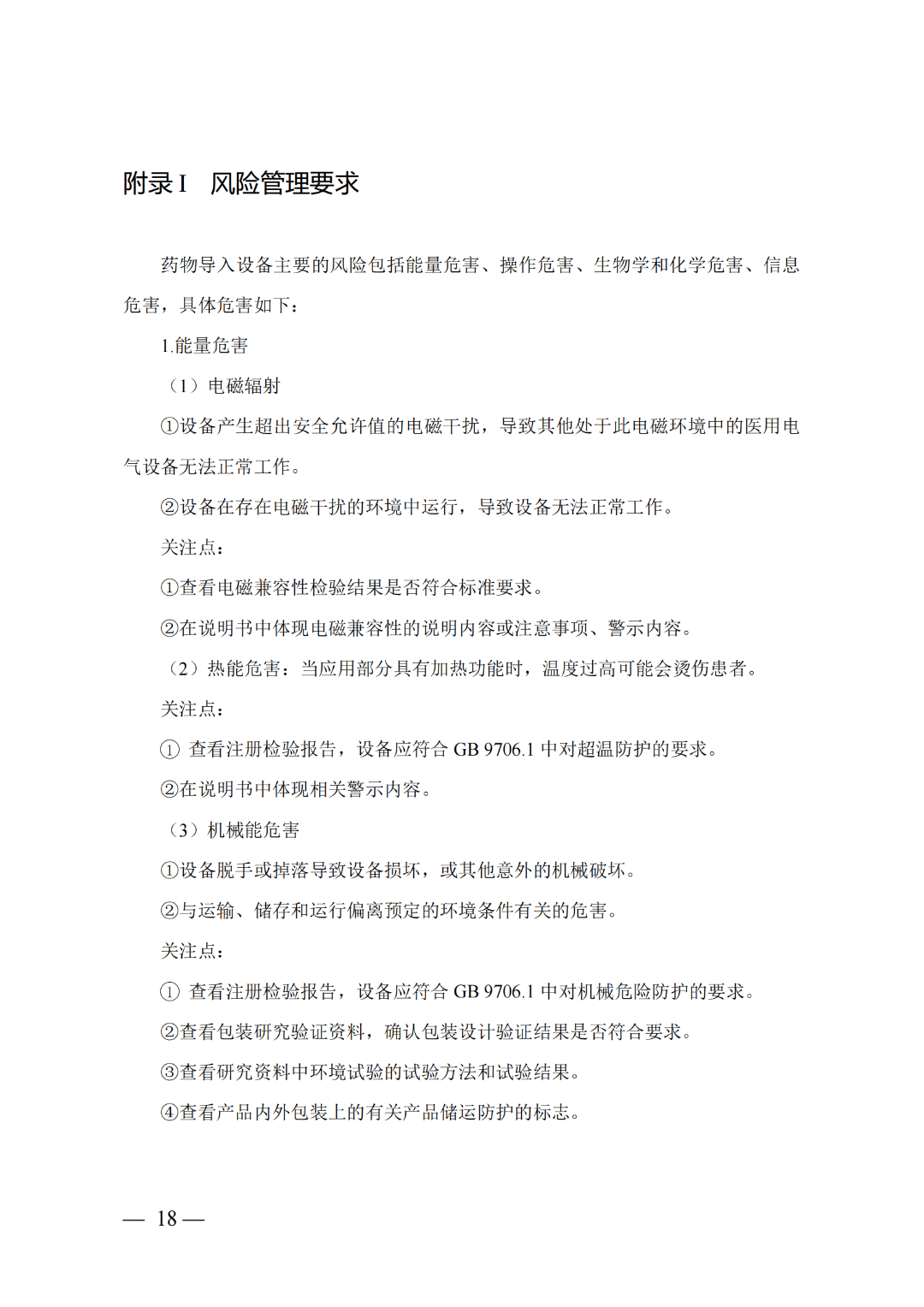
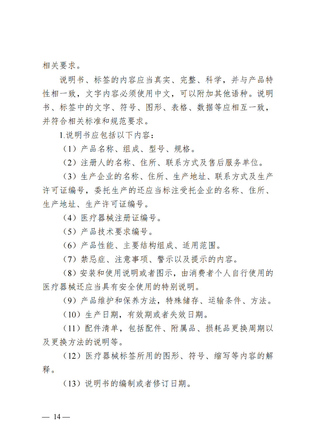
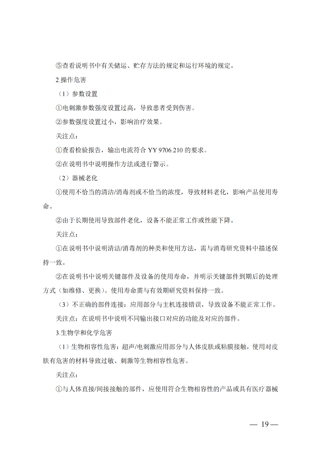
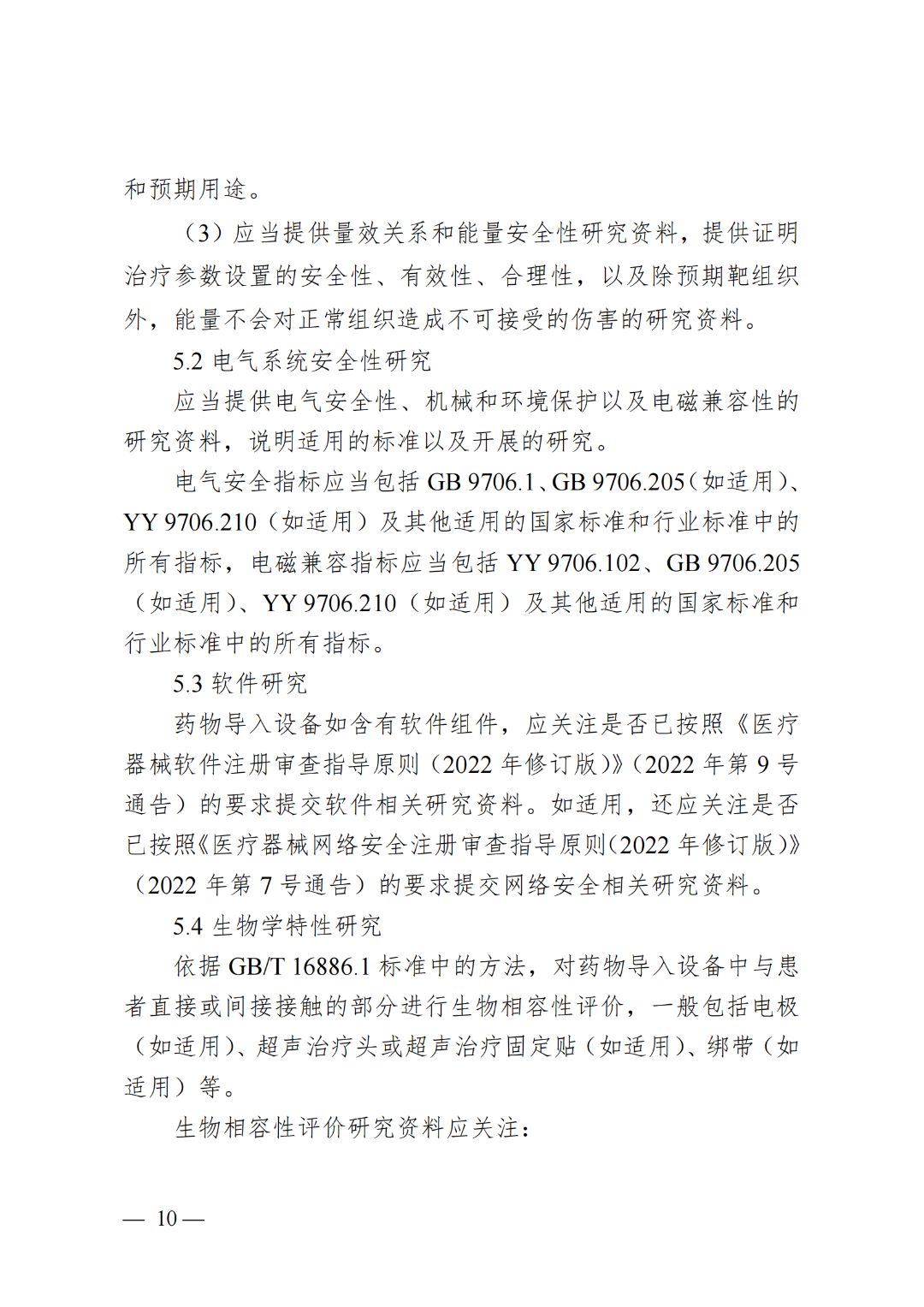
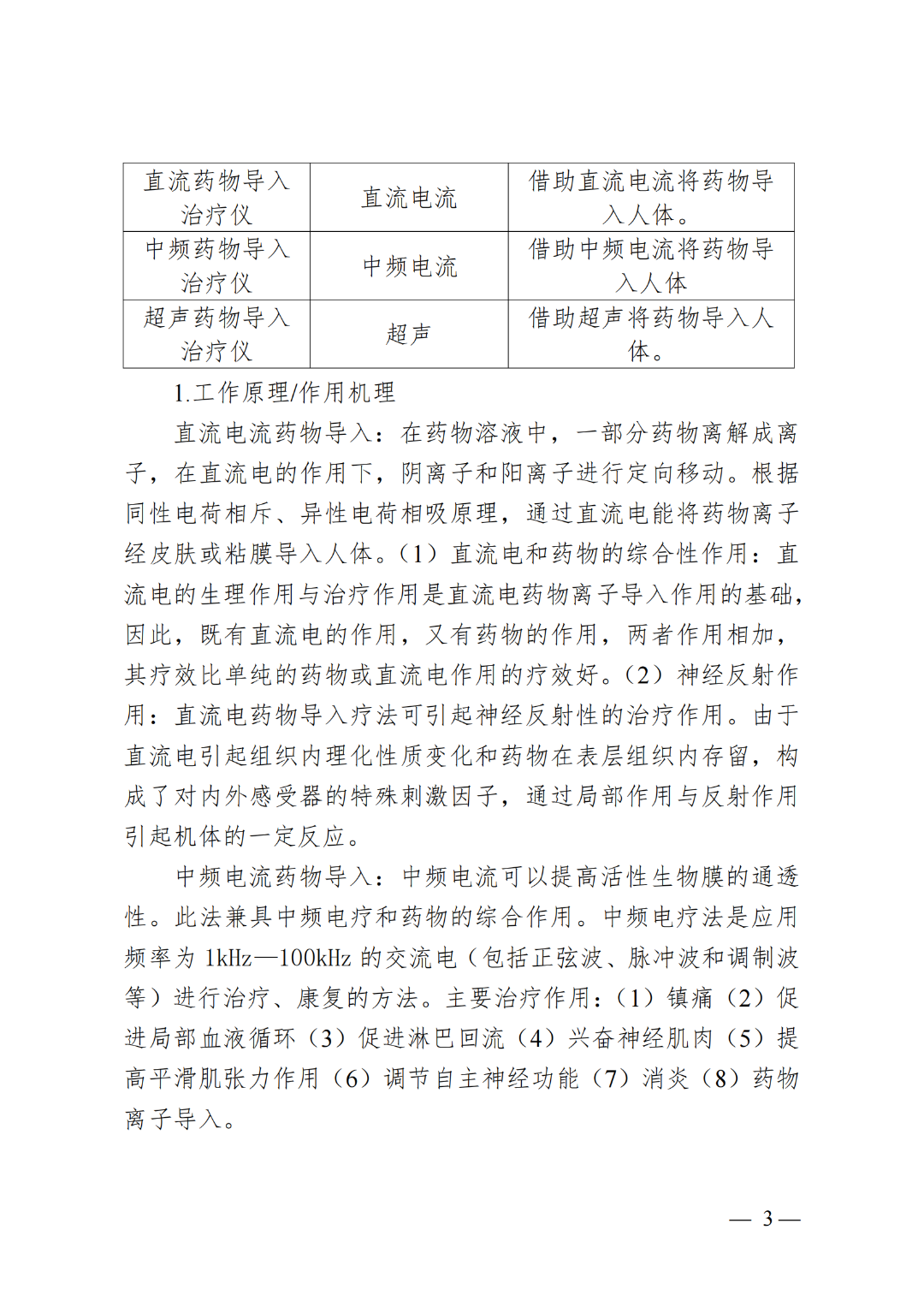
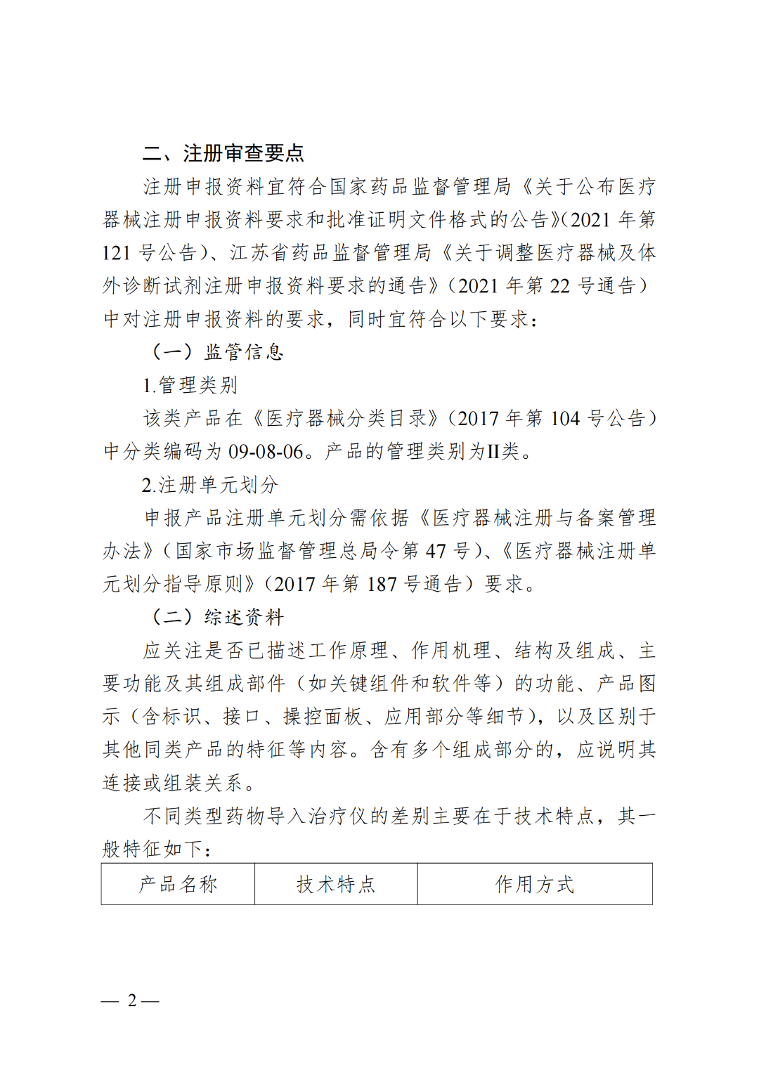
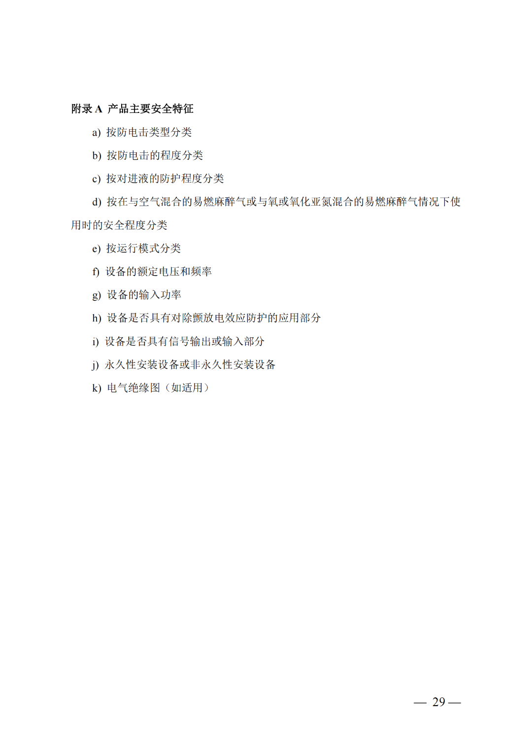
近日,江苏省药品监督管理局审评中心发布了《药物导入设备技术审评要点》,详情如下:


江苏省药物导入设备技术审评要点

(点击可查看大图)

图片





【免责声明】本平台原创文章版权归本平台或原作者所有,欢迎个人转发至朋友圈,谢绝媒体或机构未经授权以任何形式转载至其他平台。转载授权请在「西格美研」微信公众号回复“转载”,获取转载须知。如果您认为我们的文中描述与事实不符或有侵权行为,请及时联系我们。感谢您的关注。
图片
图片
图片
图片
图片
图片
图片
图片
图片
图片
图片
图片
图片
图片
图片
图片
图片
图片
图片
图片
图片
图片
图片
图片
图片
图片
图片
图片
图片

南京西格玛医学坚守“让天下没有难做的器械”的企业初心,不断深化以客户为核心的服务理念,推动临床试验更加专业化与效率化,持续升级数字化管理技术,充分利用自身平台资源优势,更好地赋能客户,推动更多有临床价值的医疗器械上市,助力医疗器械行业的创新发展,为更多患者谋福祉。

 

早开工,快交付的一站式服务模式

 

南京西格玛医学,总部地处南京,辐射全国。西格玛医学是一家专业从事医疗器械临床研究的创新型CRO,证券代码:873450,致力于为医疗器械提供临床试验专项服务、临床研究、方案撰写、统计分析、数据管理、监查、器械SMO、受试者招募、第三方稽查和注册申报的整体解决方案。 自2009年成立至今,先后更名为南京西格玛咨询中心,南京西格玛医药。多年评为江苏省高新技术企业,江苏省医疗器械协会会员、2022年金马奖、“2023年瞪羚企业”、“2024年瞪羚企业”、科技型中小企业、专精特新企业等,通过ISO9001质量体系和多家国内外企业现场认证和苏州大学,东南大学、南京医科大学成立联合工作站,已成功为遍布25个省份的国内外近千家客户提供专业技术服务,成功完成方案设计撰写、临床监查、数据管理、统计分析、稽查、注册申报等,并建立长期稳定的合作关系。涉及主要的30余个治疗领域,骨科、眼科、肾内科、护理部、整形外科、医疗美容、检验科、ICU、心内科,心外科,病理科、皮肤科等,与全国25个省份近千家医院开展合作,并在国内主要省市设立一站式服务,与全国80%的临床试验机构密切合作,拥有一支稳定并按照国内NMPA、国际标准(ICH-GCP)临床操作的专业团队,具有完整规范详细的标准操作规程(SOP),提供符合NMPA、FDA、EU MDR要求的试验及报告,成功完成NMPA医疗器械Ⅲ类产品临床试验1000余个。助力各企业合规进入高端器械产业赛道,相关成果发表于《LANCET》《NEJM》等国际权威刊物,项目多次顺利通过国家局、省局检查。为更好服务客户,我们在全国多个省市开设了办公地点、上海南格分公司、北京、苏州、西安、长沙、广东等办事处








加入收藏
上一篇:又一款注射用透明质酸钠溶液上市
下一篇:关于"捷克水分子""玻尿酸&q
返回列表

随便看看

  • 又一款创新器械上市了
  • 又一创新器械临床试验获伦理审查批件,正式开启国内临床研究
  • 细胞外基质产品临床研究技术启动会顺利召开
  • 海扶刀临床试验技术研讨会
  • 全数字彩色超声诊断系统获得NMPA变更注册医疗器械注册证
  • 临床试验中,AE开始记录的时间问题?
  • 胶原蛋白口周年轻化填充的操作规范专家共识
  • 质量体系临床试验技术研讨会
  • 国内第5款三类水光针获批
  • 血糖试纸获得NMPA证书

医械资源推荐

  • 质子/碳离子治疗系统技术审查指导原则

β-随机化系统

sigma培训系统

临床数据管理

贝塔临床试验管理

合作担当 正直诚信 专业精益求精 服务永无止境

立即联系我们
www.sigma-stat.com

南京市鼓楼区汉中路180号星汉大厦20楼

15366102788 / 025-86210646

  • 解决方案 器械临床试验 注册人制度 医学监查 质量管理体系 注册服务 法规事务 器械SMO 第三方稽查 数据管理 生物统计 国际注册
  • 医械资源 法律法规 指导原则 标准体系 行业规范 知识问答
  • 新闻资讯 公司动态 行业资讯 媒体报道 西格洞察
  • 关于我们 公司简介 公司荣誉 公司文化 公司优势
  • 联系我们 加入我们 商务合作
一对一服务 西格玛数据库

© 2022-2032 版权归南京西格玛医学技术股份有限公司所有

苏ICP备19023443号

互联网药品信息服务资格证书编号:(苏)-非经营性-2021-0108